| File Name ↓ | File Size ↓ | Date ↓ |
|---|---|---|
| Parent directory/ | - | - |
| CVS/ | - | 2025-Jul-31 21:20 |
| ackm.png | 25068 | 2025-Jul-17 16:51 |
| connection-state-machine.plantuml | 1737 | 2025-Jul-17 16:51 |
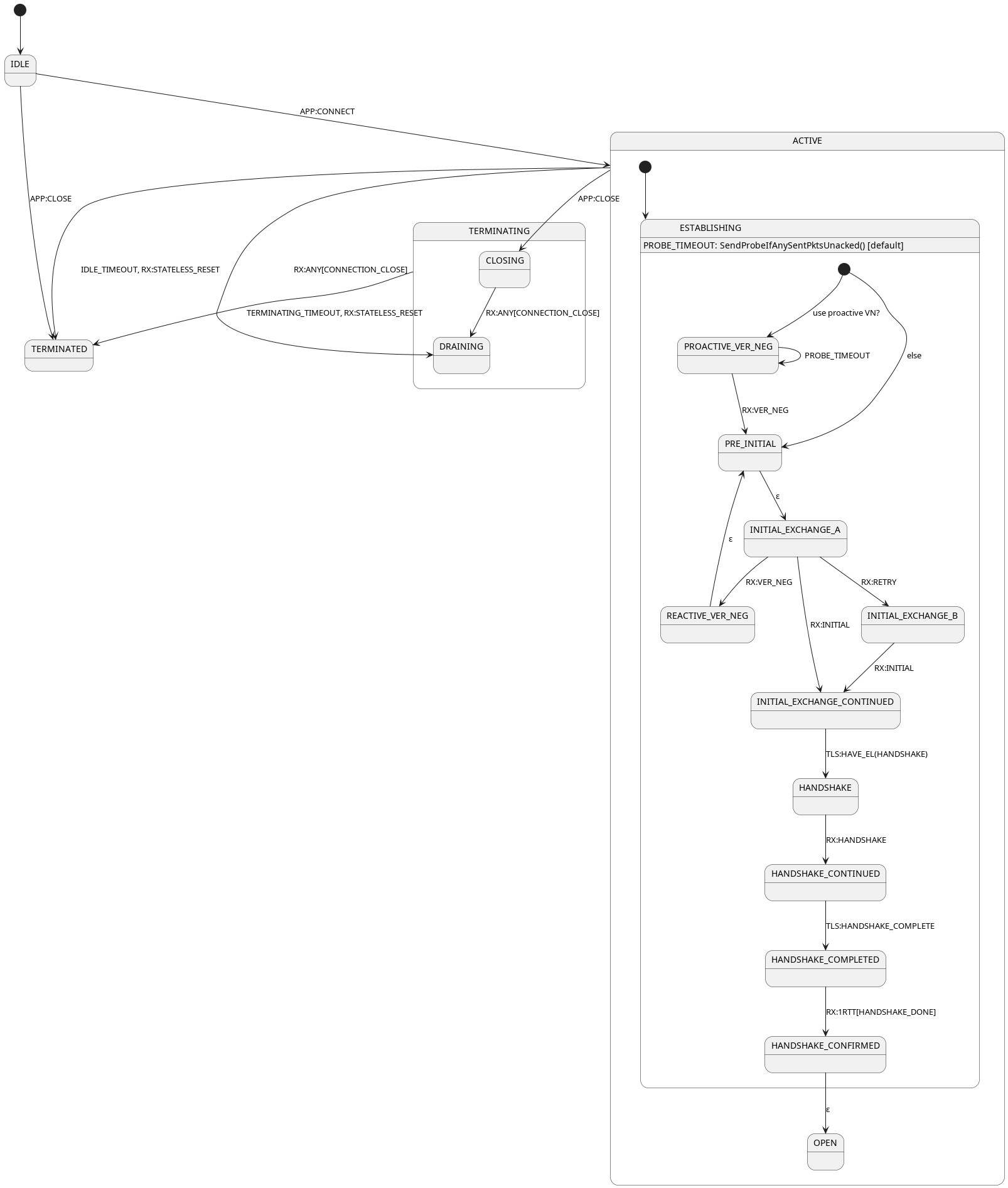
| connection-state-machine.png | 140698 | 2025-Jul-17 16:51 |
| quic-concurrency-models.svg | 178079 | 2025-Jul-17 16:51 |
| quic-fifm-cfq.png | 11086 | 2025-Jul-17 16:51 |
| quic-fifm-overview.png | 16530 | 2025-Jul-17 16:51 |
| quic-fifm-txpim.png | 12338 | 2025-Jul-17 16:51 |
| quic-io-arch-1.png | 11113 | 2025-Jul-17 16:51 |
| quic-overview.odg | 22501 | 2025-Jul-17 16:51 |
| quic-overview.svg | 60917 | 2025-Jul-17 16:51 |